An ontology-based description of nano computed tomography measurements in electronic laboratory notebooks
March 19, 2026·,,,,,,,,,,,,·
1 min read
Fabian Kirchner
Equal contribution
,D. C. Florian Wieland
Equal contribution
,Sarah Irvine
Sven Schimek
Jan Reimers
Rossella Aversa
Alexey Boubnov
Christian Lucas
Silja Flenner
Imke Greving
André Lopes Marinho
Tak Ming Wong
Regine Willumeit-Römer
Catriona Eschke
Berit Zeller-Plumhoff

Abstract
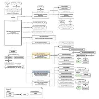
Scientific communities have recognized the importance of well-documented metadata generated during research. However, ensuring that metadata is findable, accessible, interoperable, and reusable (FAIR) remains a significant challenge. To address this, scientific communities are working towards making metadata available in semantically annotated knowledge graphs using semantic web technologies. In our proposed solution, the creation of a schema is initiated at the very beginning of the scientific process. This is transformed into a data collection platform using the electronic laboratory notebook framework, Herbie, which facilitates the automatic validation and semantic annotation of metadata. Using the example of synchrotron-radiation-based nano-computed-tomography measurements at a beamline, we demonstrate this approach. It effectively captures the complex metadata of such research instruments along with their various configurations, providing a user-friendly experience. We illustrate how Herbie converts all semantic documents into a user interface, ensuring that the entered data automatically meets all FAIR requirements. Additionally, we show how data can be extracted from the knowledge graph using SPARQL queries.
Type
Publication
Scientific Data
How to cite
Kirchner, Fabian, D. C. Florian Wieland, Sarah Irvine, Sven Schimek, Jan Reimers, Rossella Aversa, Alexey Boubnov, Christian Lucas, Silja Flenner, Imke Greving, André Lopes Marinho, Tak Ming Wong, Regine Willumeit-Römer, Catriona Eschke, and Berit Zeller-Plumhoff. “An ontology-based description of nano computed tomography measurements in electronic laboratory notebooks.” Scientific Data (2026).
Bibtex
@article{kirchner2026ontology,
title={An ontology-based description of nano computed tomography measurements in electronic laboratory notebooks},
author={Kirchner, F and Wieland, DCF and Irvine, S and Schimek, S and Reimers, J and Aversa, R and Boubnov, A and Lucas, C and Flenner, S and Greving, I and others},
journal={Scientific Data},
year={2026},
publisher={Nature Publishing Group UK London}
}